My Contribution
1.
Developed Finite-Control-Set (FCS)-MPC based on value function approximation for voltage regulation control of DC-DC converters.
2.
Solved the discontinuous conduction mode of the inductor current by weighting in accordance with the prediction horizon.
3.
Developed a voltage tracking algorithm for a grid-connected bidirectional isolated Dual-Active Bridge (DAB) Converter.
Integrated Energy Management System
Grid-connected integrated EMS enabling efficient energy control based on changing sources, load conditions and user demand.
•
Focused on developing decentralized algorithms for efficient management and control of DC-DC converters.
In Details
Switched DC-DC Converters
Switching curves and controlled time-optimal trajectories
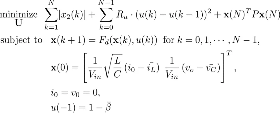
FCS-MPC Problem Formulation
Reduced the computational burden on the solution by using value function approximation.
Buck & Boost DC-DC Converter Simulink Simulation
1.
Simulink model
2.
Simulation results (Inductor current, capacitor voltage)
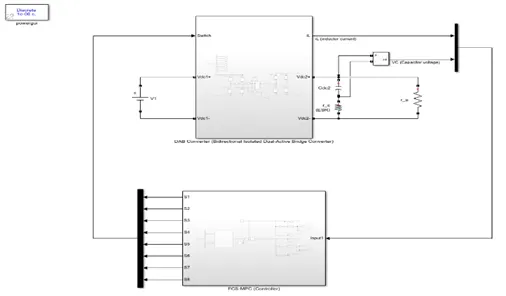
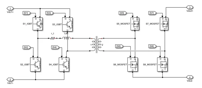
Bidirectional isolated Dual-Active Bridge DC-DC Converter
1.
Simulink model
2.
Simulation results (Inductor current, capacitor voltage)












